转载自:王竹立的博客http://blog.sina.com.cn/s/blog_4bff4c090102w8ny.html
 
摘要:碎片化学习包括狭义与广义两种内涵,学习的碎片化由知识碎片化、时间碎片化和建构主义学习方式等因素共同形成。碎片化学习有利有弊,解决的办法有复原和重构两种。零存整取是应对碎片化学习挑战的基本原则与普遍规律,可以体现在个人层面、社会层面、团队层面和技术层面上。碎片化学习与学科导向的系统学习应向个人导向的系统学习靠拢,以建立更适合问题解决与创新的个性化知识体系。“互联网+”课堂模式有助于整合学校内的系统学习与碎片化学习。未来个人导向的系统学习将取代学科导向的系统学习成为主流学习模式。
 
关键词:碎片化学习、零存整取、“互联网+”课堂、翻转学习、创客式学习
 
一、碎片化学习的内涵
 
关于“碎片化学习”,虽然学术界已有不少研究,但大都处于对碎片化学习现象进行描述、分析其产生原因和表现形式的阶段,给出明确定义的并不多见。有人将碎片化学习的概念归纳为:学习者在社会生活中随心、随时、随地,通过多种媒体对知识进行片段式地学习,从而增进知识提高技能,这样一片一片、一点一滴地获取信息和知识的学习方式称为碎片化学习。[1]或者“碎片化学习是指学习者在自然情境中根据自我学习需求,利用多样化学习媒体、零散时间和分布式的空间,学习零碎知识内容的学习方式。”[2]这两种定义差别不大,都是强调碎片化学习的内容、时间的零散性和空间、媒体的多样性。
 
笔者曾将今天的学习划分为三种主要类型:学科导向的系统学习、个人导向的系统学习(又称为零存整取式学习)和碎片化(式)学习。[3]学科导向的系统学习指以学科知识体系为中心的系统学习;个人导向的系统学习是指新建构主义所主张的、以个人兴趣和问题解决需要为中心的、以零存整取式学习策略为主要方式的学习;碎片化学习指学习者利用碎片化时间、碎片化资源、碎片化媒体进行的非正式学习。三种学习方式之间的关系见表1。
 
表1学科导向的系统学习、个人导向的系统学习、碎片化学习之关系
 
 
 
 
比较笔者的定义和前面的定义可以发现,对“碎片化学习”这一概念,笔者除了强调其“学习的内容、时间的零散性和空间、媒体的多样性”之外,还强调其“非正式学习”的特征。那种虽然利用了碎片化时间、碎片化资源和碎片化媒体进行的正规教育或正式学习,如,学习者在学校里围绕正式课程,利用手机等移动终端开展的一点一滴、循序渐进式学习,以及成人学习者参加的以获得学位为目的的网络教育,或者慕课学习者通过系列短视频进行的正式的课程学习,从严格意义上说,还是一种系统学习,只不过是用碎片化方式进行罢了。
 
而表1所说的碎片化学习是指没有明确目标和导向,通过碎片化媒体(手机、Pad、电脑、书本、电视,音频、视频、文本、图像等)和碎片化资源(微博、微信、微课、短文等),利用碎片化时间(等车、排队、入厕等)进行的非正式学习。这种非正式学习天然地带有跨学科、跨领域的性质,受学习者兴趣和需要影响较大,不仅学习方式是碎片化的,连学习的主题和内容也是碎片化的。这些主题和内容是学习者自主选择的,而不是外界(如学校和教师)规定的。
 
综合上述两种关于“碎片化学习”的定义,本文将碎片化学习划分为狭义和广义两种,广义的碎片化学习指学习者利用碎片化时间、碎片化资源、碎片化媒体进行的正式与非正式学习,而狭义的碎片化学习则局限在上述定义中的非正式学习范畴。
 
 
二、碎片化学习的特征
 
王承博等认为碎片化学习“具有学习内容的离散性、学习过程的随意性以及学习时间的不连续性等特点”[4],这些特征与前文提到的狭义碎片化学习有关;王觅、于海燕等认为,教育领域一开始倾向于从内容碎片化界定碎片化学习的内涵,但是移动互联时代新形态数字技术的发展和新媒体的教育应用使学习时空发生了根本改变,因此碎片化学习从内容碎片化,逐渐发展为学习行为碎片化、思维碎片化、认知碎片化。[5,6]
 
从以上的简单梳理中可以看出,碎片化学习(或学习碎片化)与知识(或内容)碎片化、时间碎片化、媒体(含空间)碎片化等概念的关系错综复杂,彼此往往互为因果。知识碎片化、时间碎片化、媒体碎片化等导致学习行为的碎片化,反过来又成为碎片化学习的外在表征,这些外在表征又引起内在的思维与认知的碎片化。
 
知识碎片化是指知识由整体分裂为多个相对较小部分的状态。知识碎片化的本质是知识的部分与整体、部分与部分之间的关联被中断或弱化,变得杂乱无序,以至于难以形成完整的体系。知识碎片化产生的原因有下列两方面:(1)知识的载体由以纸质媒体为主,转变为以网络媒体为主。网络的超链接结构取代了书本的线性结构。超链接带来的多向选择,导致知识的部分与整体之间的直接联系被弱化,导向知识体系外部的超链接更容易导致知识体系的崩解。(2)知识传播形态的碎片化。微博、微信、微课等短频快的信息传播形态是导致知识碎片化的另一个重要原因。
 
时间碎片化则是由快节奏的生活与多任务处理所导致的,知识的碎片化与时间的碎片化共同导致学习的碎片化。此外,建构主义学习方式也是导致学习碎片化的原因之一。建构主义主张在真实情境下开展自主、协作和探究性学习,这种学习打破了原有的以书本为载体的线性知识结构,导致学习过程也不再是线性的了,而呈现出某种碎片化特征。
 
学习的碎片化进一步加剧知识的碎片化。例如,多任务快节奏的生活方式导致时间碎片化,使我们没有整段的时间来进行系统学习,我们不得不利用有限的碎片时间来开展学习活动,这种学习碎片化迫使学习者自觉不自觉地将完整的学习内容(知识)分解成碎片,以便于化整为零的学习。
 
学习碎片化与知识碎片化、时间碎片化、思维碎片化等要素的关系见图1。
 
 
 

 
图1.学习碎片化与知识碎片化、时间碎片化和思维碎片化等要素的关系
 
三、碎片化学习的利弊及应对
 
碎片化学习是网络时代学习的普遍特征之一,随着以智能手机为代表的移动互联技术的发展,已越来越成为年轻人所推崇的学习方式。据2014年5月工信部统计数据显示,中国手机用户使用人数接近13亿,也就是说,接近90%的人在使用手机。而在百度知道2013年暑假作业大盘点中,数据调查显示32%的学生用手机在提问,相比去年增长200%,预计2014年手机端提问量占比将超过60%。[7]这些数据证明利用手机和移动互联网开展的碎片化学习呈逐年上升趋势。
 
碎片化学习具有学习时间更可控更灵活、分割后的学习内容更容易获取、学习时间短更容易维持学习兴趣、更方便碎片化时间的有效利用、知识的吸收率有所提升等方面的优势。[8,9]
 
除了上述大家公认的优点之外,笔者认为,碎片化的信息与知识往往涉及一些最新和热点的信息与知识,是众多网友自发提供的,尚未经过专家学者的结构化改造和系统化整理,大体属于西蒙斯在关联主义著作中所提出的“软知识”范畴,[10]对这些信息与知识的学习和了解有利于人们紧跟时代步伐、追踪领域前沿。
 
然而,随着网络碎片化信息的泛滥,碎片化学习的弊端也日益凸显,由碎片化学习所引发的认知障碍问题也开始受到关注[11]:(1)碎片化知识虽然因为相对简单而更容易吸收,但由于知识之间的联系被中断,无法形成完整的体系,因而可能难以发挥作用。给人以“好像学到了很多,但又感觉好像什么都没学会”的印象。(2)大量的短、频、快且图文并茂的碎片化信息进一步加剧信息超载现象,增加大脑的认知负荷和选择难度,导致被动接受、缺少深度思考、注意力分散、甚至产生认知方面的偏差等不良表现。(3)碎片化信息中大量的虚假、劣质、不完整、不准确的成分产生信息污染现象,占据了有限的时间,屏蔽与淹没了真正有价值的信息与知识。(4)碎片化学习对系统学习造成干扰。当前很多学校的学生人手一部手机,通过智能手机或其他移动终端上网浏览、聊天或游戏占据了大量的时间,学生在课堂上看手机已经成为一种屡禁不止的现象,如何应对课堂上的“低头一族”让学校和老师伤透脑筋;学生通过网络上的碎片化资源,如微博、微课和网络公开课等,开展碎片化学习,也使得课堂讲授失去以往的吸引力与重要性。
 
那么,到底如何应对碎片化学习带来的挑战呢?碎片化学习最大的问题在于知识的不系统,知识碎片与碎片之间原有的联系被切断或弱化,难以发挥应有的作用。解决的办法有两种:一曰复原,二曰重构。
 
所谓复原,就是参照原来的学科知识体系,或者在专家学者的帮助下,对碎片化知识进行还原,恢复失去的“联系”。如有人主张开发专题化微课,让大家按照原来的学科知识体系将微课专题化、系列化、层次化,以方便学习者按部就班地学习;学校内老师在各种教学平台上按照系统学习要求开发各种成体系的教学资源,或者设计好引导学生的知识地图,让学习者按照专家和教师的指引循序渐进地进行“碎片化”学习;慕课实际上是由专家和教师精心设计的一系列微课组成的结构性课程。这些方法都是专家和教师致力于帮助学习者复原原有的知识结构的努力,对于校内的系统学习也许会有一定的作用,但对校外的自发性学习就不一定有效了。网络时代的学习者习惯了碎片化学习,未必愿意主动按照专家学者们制定的框架或体系去“复原”原来的知识结构。那些隶属于某个学科的完整的知识框架或体系对该学科的专家学者来说也许认为非常重要,但对于普通的学习者来说却不一定觉得重要,学习者对那些能帮助他们解决现实问题或满足他们的兴趣爱好的内容更感兴趣,碎片化学习方式也难以满足系统学习的需要。慕课的高辍学率本质上是结构化课程与碎片化学习之间的矛盾。
 
重构是笔者在新建构主义理论中所主张的一种应对知识碎片化挑战的方法。重构意味着跳出学科知识体系的局限,以个人兴趣和问题解决需要为中心,进行碎片化学习;通过零存整取式学习策略,将碎片化知识重组成新的、蛛网式的知识体系。这种体系更有利于问题的解决和知识的创新。[12,13]
 
对于个体学习者来说,无论是复原,还是重构,都是零存整取的过程,两者的区别只在于,是根据原有的学科知识体系,还是打破原有的学科知识体系,以个人兴趣和问题解决需要为中心来进行零存整取。网络时代的社会化知识构建,同样体现出零存整取的特征。如维基百科式的知识建构,就是在众多网友碎片化贡献(零存)的基础上,形成一个大家公认的名词概念体系(整取)。因此,零存整取可视为解决碎片化问题的基本原则,体现在以下四个层次:
 
——个人层面的零存整取。学习者经常通过网络进行自发性的学习与交流,网络上的信息与知识不仅来源渠道杂,而且大都不完整、不系统,呈现出碎片化面貌。学习者应该在新建构主义理论指导下,按照积件式写作、个性化改写和创造性重构的三个步骤,进行零存整取式学习,从而建立个性化知识体系,最终实现知识创新。[14]
 
——社会层面的零存整取。随着互联网上维基类网站的日益增多,以此为平台的“知识创新”,开始出现在公众的视野之中。例如,在一个叫做“互动百科”的中文网站上,有300万热心网友,在繁忙的工作和学习之余,挤出时间,轻点鼠标,借助维基模式,你写我建,你修我改,接力创建500万个词条,垒砌成一座互联网上的知识宝库。[15]这种社会化知识形成方式,也是一个零存整取的过程。网友的碎片化撰写与修改,积少成多,化零为整,最后形成相对完整的以词条为中心的知识体系。
 
——团队层面的零存整取。今天的学习更多的是团队协作的过程。例如,在学校教育中,以班级或小组进行的团队学习越来越多;一些新的学习形式,如自组织学习、创客式学习等更是以小组为单位进行的团队学习。在这样的团队学习中如何将大家的“碎片化”知识与技能整合起来,形成完整的学习成果,同样需要零存整取原则的指导。具体方法与步骤尚需探索。这方面的研究有可能成为未来学习领域研究的重点和难点。
 
——技术层面的零存整取。学习者通过网络进行的大规模协作、交流,可能产生大量的数据资料,通过大数据等技术手段,有可能实现零存整取知识创新的目标。例如,学习者在微信群和QQ群里的讨论,会留下大量的思想成果和数据资料,如何通过技术手段进行分析整理,也是未来研究的方向之一。
 
四、碎片化学习与系统学习之间的关系
 
传统的学校教育和正规学习,旨在培养学习者在某个学科或专业领域的系统性知识结构;而今天的时代,要求学习者成为具有个性化知识结构的创新型人才。那么,个性化知识体系与学科知识体系是何种关系?两者是天然对立的,还是相辅相成的?这个问题是理解碎片化学习与系统学习之间关系的基础。
 
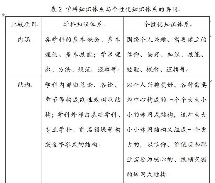
所谓学科知识体系,是指由某学科或专业领域的专家学者共同构建的、涉及该学科或专业领域的基本概念、基本理论、基本技能,以及将这些概念、理论、技能贯穿在一起的学术理念、学术方法、学术规范和思维逻辑的总和。不同学科或专业领域的概念、理论、技能,以及理念、方法和逻辑虽各有不同,但也有某些本质上的相似或共同之处。因此,不同学科与专业之间也有某些“共通”之处。学科知识体系以宽基础精专业的金字塔式的结构为特征。
 
个性化知识体系是笔者在新建构主义学习理论中倡导的,以个人兴趣爱好和问题解决需要为核心建立起来的知识结构。这种知识结构以自我实现和问题解决为导向,从核心问题出发,像蜘蛛织网一样一圈一圈向外扩展,具有鲜明的实用色彩与个性风格。它由个人的信仰、喜好、知识、技能、经验等构成,有自己独有的概念体系与思维逻辑。它是一种跨学科跨专业的网状结构,而不是单一学科或专业内部的线性或树状结构,包含更多的个人实践所获得的隐性知识。
 
学科知识体系与个性化知识体系既有不同又有交叉之处。例如,一个人的个性化知识体系中也会使用某些学科知识体系里面共同的名词和术语、逻辑与规范,否则难以与他人交流沟通;但个性化知识体系里的个人隐性知识部分是其创新的前提和基础。如果一个人的知识只有与他人的共性部分而没有个性部分,创新就无从发生。换一句话说就是,学科知识体系主要由大家公认的显性知识构成,而个性化知识体系则是显性知识与隐性知识共同交织而成,且以隐性知识为主,隐性知识在其中占有基础和支配地位。早期的学科和专业训练对形成一个人的个性化知识体系比较重要,它构成一个人个性化知识之树的一部分;后期则以个人实践所带来的显性和隐性知识为主。表2表示两者的异同。
 
表2学科知识体系与个性化知识体系的异同
 
 
 

 
 
 

 
今天,系统学习和碎片化学习都有必要。对大多数学习者来说,打基础还是以学科导向的系统学习为主,碎片化学习为辅;作为某种职业训练,也以学科和专业导向的系统学习为主,碎片化学习为辅。系统学习在下列两方面很有必要:一是培养科学的思维方式;二是培养专业知识与技能等。
 
在今天,任何人都离不开碎片化学习,无论他们承认与否。碎片化学习可以拓宽视野、了解前沿信息、辅助系统学习以及解决生活中的一些简单问题。
 
对于高端学习者来说,建构个性化知识体系、进行知识创新的最好方式是采用个人导向的系统学习(即零存整取式的学习)。作为学习者个人,应该有意识地将碎片化学习转变为个人导向的系统学习;对于学校等教育机构,则应努力探讨将学科导向的系统学习向个人导向的系统学习靠拢。
 
如何将系统学习与碎片化学习无缝连接、相辅相成,是当前学校教育应该首先考虑的问题。笔者认为应根据具体的学科、具体的内容、具体的情境、具体的对象进行周密的设计,难有统一的模式。笔者个人的实践经验可供参考:
 
(1)对于人文社科类开放性课程,或结构松散的内容,可采用翻转课堂或翻转学习的方式进行。鼓励学生在课外自学相关内容与视频,课内精心组织交流、讨论、练习、创作等活动。这类课程的系统性主要体现在教师的引导上。通过零存整取的方式让学生建构个性化的系统性知识结构。
 
(2)对于理工农医类专业性强、结构严谨的内容,课堂上还是以教师的讲授或示范为主,辅以必要的交流讨论,课后可鼓励学生通过碎片化学习丰富与扩展课堂学习内容。通过系统学习培养学生严谨的态度、专业的精神、正规的操作和全面的知识。但也不能满堂灌,适当的碎片化学习也是很有好处的。
 
(3)无论是何种学科,教师和学生、学生和学生之间都可以建立微信、QQ等网络联系,这种联系对系统学习有利无害,可以大大拓宽师生之间的交流分享渠道,并将课内课外有机联系起来,使学习成为一个连续的过程。
 
(4)今天的课堂一定是混合型教学的课堂,教师应掌握多种教学手段与教学方法,因时因地制宜,不拘一格,灵活运用。教学目标应更开放,教学评价应更多元,学科界限应逐渐淡化,课内课外应连接为一个整体,使学习无处不可以发生。万事万物都可以成为学习的内容。这种混合型课堂的教学理念类似于美国的渗透式教育,而不是传统的渐进式教育。渗透式教育是美国教育的一个突出的特点,它不以教师的灌输为主,教学内容缺乏一定的系统性,每个教师都有自己一套适合于学生的教学方法。在小学的课堂上,教师十分注重调动和迎合学生的兴趣,常常运用许多幽默、故事和儿童语言,或讨论一些与教学无关的问题,吸引学生的注意力。
 
在中学和大学的教学中,教师自身的教学特点更加明显,更加注重启发式和讨论式教学,使得学生在学习初期往往对所学的内容不太清楚;学习后缺乏明确的概念和坚实的基础。从知识的学习角度来看,它不在于给学生什么明确的、系统的知识,而主要是通过这个过程,让学生通过自己一点一滴的体会进行学习。在这个过程中,虽然学生不能形成一个坚实的知识基础,但它有利于形成学生的独立思考和创造能力。[16]
 
网络时代的学习,应该淡化对知识的简单识记(除了语言学习中为了培养语感的背诵之外),突出对知识与信息的获取、加工、整合、运用、迁移、传播等方面能力的培养,突出团队协作完成共同任务的意识与能力。
 
五、以“互联网+”课堂整合碎片化学习与系统学习
 
笔者将学习划分为1.0、2.0和3.0时代,见图2。学习的1.0时代是指面对面教学时代,这种面对面教学是互联网诞生之前的主要学习方式,包括讲授-传递式教学,也包括探究-发现式教学。其特征是以课和课程为基本教学形式,以学科知识体系为主要学习内容,帮助学习者建立金字塔式的知识结构;学习的2.0时代是“教育+互联网”时期的产物,其特征是将传统的课和课程搬到网上,通过各种网络课程进行教学,同时也与传统的课堂教学相结合,进行混合学习和翻转课堂式学习;学习的3.0时代是“互联网+教育”的时代,其特征是出现一大批个性化的在线学习新模式,如自组织学习[17]、创客式学习、零存整取式学习等。在课堂上则表现为智能手机和移动学习进学校、进课堂,与课堂教学深度融合。这种学习将打破学科知识体系的局限,旨在建立有利创新的个性化知识体系。必须指出的是,从学习的1.0,到2.0,再到3.0,并不是一个互相替代的过程,而是一个逐渐兼容的过程。学习的2.0时代也包括1.0时代的学习方式,学习的3.0时代也包括2.0、1.0时代的学习方式,只不过传统的学习方式逐渐退出主流地位,只占据一定的比例罢了。
 
 
 

 
图2学习的三个时代
 
在学习3.0时代,传统课堂将向“互联网+”课堂转变。“互联网+”课堂是笔者在《智能手机与‘互联网+’课堂—信息技术与课程整合的新思维、新路径》一文中提出的新概念。具体来说,“互联网+”课堂意味着“三进”:智能手机和移动互联网进课堂、生活实践进课堂、创新教育进课堂。[18]
 
“互联网+”课堂首先意味着让互联网进课堂,而不是将互联网拒于教室门外。应该鼓励学生带手机与笔记本电脑来上课,容许学生在课堂上自由上网。这一举措势必导致课堂由封闭走向开放,网络带来的碎片化特征难以避免,碎片化学习与系统学习之间的矛盾日益突出。如何将两者在课堂内外有机地整合在一起,成为这种课堂能否成功的关键。克服这种矛盾的最好办法是采用翻转学习的方式进行教学。这样既避免了手机进课堂对教师讲授造成的冲击,又充分利用了网络的碎片化学习与课堂的集中与系统学习各自的优势。
 
中山大学《现代学习技术》教学团队在如何开展“互联网+”课堂教学方面进行了有益的探索。该课程是中山大学现代教育技术研究所同仁开设的一门本科公选课,至今已有14年时间。由最初的普通公选课,变为全校性的通识课和核心通识课。经过长期的探索,我们确定了本课程的三大教学目标:一是转变学习观念。让学生认识什么是真正有价值的学习,什么是网络时代的学习;二是掌握学习技术。尤其是掌握网络时代的最新技术,包括如何通过智能手机进行高效的学习与交流;三是培养创新思维。让学生了解创新思维的内涵、原理、方法,进行创新思维练习、培养创新意识、完成创意作品等。为此,采取了三大措施:
 
(一)采用翻转课堂和翻转学习,转变学生的学习观念
 
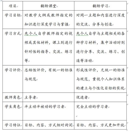
翻转课堂(Flipped Classroom)与翻转学习(Flipped Learning)是两个既有联系又不完成相同的概念。一般认为,所谓翻转学习(Flipped Learning),是对翻转课堂的进一步引申与发展。传统的学习,是集中式学习,大家集中在一起(如在传统课堂中),是知识传递的过程;大家分开之后,是知识内化或巩固的过程。翻转学习则正相反,在大家分开的时候各自通过网络和其他途径开展个别化学习(接受知识),而集中在一起的时候(如教师主导的线上或线下小组或班级活动),则通过分享、交流、练习、创造,以深化、巩固与创新知识。
 
翻转学习与翻转课堂最大的不同在于其开放性。学习内容不再局限于教材与大纲,而更多地通过网络开展自主性学习;学习评价也不再局限于标准化考试,而采取多元评价策略;学习的主导权更多地由教师向学生转移。表3是两者的比较。
 
表3翻转课堂与翻转学习比较
 
 
 

 
(二)引进智能手机和移动互联网,让学生掌握现代学习方法与技术
 
智能手机是我们课堂的必备工具。我们在课前所做的随堂调查表明,99%的学生都拥有智能手机,并熟练掌握手机的使用方法。对于个别没有智能手机的学生,我们会采取特殊措施帮助他完成需要手机完成的学习任务。为了保证课堂内Wifi的使用,我们特意安装了大功率的路由器;也可采用蓝墨云班课、超星学习通等基于微信技术开发的手机云平台开展课程教学活动,以减少流量的消耗。这些手机平台大都具有通知、签到、分组、讨论、上传下载、作业、投票、评分、统计等基本功能,有助于实时记录学习过程与学习活动,并开展教学研究。还教会学生学习H5手机创作平台等最新技术,开展基于手机的创作与分享。
 
(三)引进创客理念,开展创客式学习活动,培养创新思维
 
以往我们开展创新教育,只是一般性地介绍创新思维理论、原理和方法,开展创新思维练习和游戏,缺少某种具体的抓手。为此,我们将创客理念引入日常的课堂教学之中,开展创客式教育与创客式学习活动。要求学生将创意“做”出来,变成具体的数字作品、实物作品或行为作品。
 
经过深入的研究与思考,我们将创客理念中的七个方面引入课程教学之中:(1)将创意变成现实。我们要求学生将自己的创意变成现实,完成1~2件创意作品。(2)做中学。要求同学们通过完成并展示创意作品,学习相关的理论、技术、方法等内容,提升自主学习能力、科学思维能力、口头与书面表达能力等。(3)乐于分享。要求学生在课程中进行三次全班性的分享活动,将自己的作品、心得、体会、学习成果等与大家进行分享与交流。(4)协作学习。通过小组活动培养协作意识与社交能力。(5)跨学科学习。要求学生打破学科界限,开展跨学科的学习、交流活动,作品也应体现跨学科知识内容。(6)运用信息技术。要求作品中包含信息技术的内容,通过完成作品学习相关的信息技术。(7)工匠精神。要求同学们不断完善、改进自己的作品,体现精益求精的工匠精神。
 
在课程中,我们有意识地引导学生整合信息与知识碎片。例如,我们开展三次全班分享活动,采取新建构主义教学法中的逐级推进策略[19],通过说出、写出、做出的过程,将碎片化学习获得的知识、技能、理念等有机整合起来,变成完整的文本、图形和作品。在最后展示过程中,我们也引导同学们将全班的创意作品通过某种形成整合成一个完整的过程。例如,去年下半年的《现代学习技术》作品分享活动那天,适逢平安夜节日,我们就建议同学们以“奇思妙想平安夜”为主题,进行作品展示活动的全面策划,将传统的作品展示变成一个联欢会性质的完整活动,取得了良好的效果。在课后无记名问卷调查中,对本课程整体评价“非常好和比较好”的学生达到八成以上。
 
六、碎片化学习的未来展望
 
以网络为核心的现代信息技术正在以前所未有的加速度飞快地向前发展,未来会发展到何种程度难以完全预料。技术作为学习生态环境构成的重要构成部分,无疑将对未来的学习,包括系统学习、碎片化学习、零存整取式学习造成深刻影响。其中有三种技术值得教育技术工作者重点关注。这三种技术分别是:①增强现实(Augmented Reality,简称AR)技术,它通过电脑技术,将虚拟的信息应用到真实世界,真实的环境和虚拟的物体实时地叠加到了同一个画面或在同一空间内同时存在;②虚拟现实(Virtual Reality,简称VR)技术,是利用电脑模拟产生一个三维空间的虚拟世界,提供使用者关于视觉、听觉、触觉等感官的模拟,让使用者如同身历其境一般,可以及时、没有限制地观察三维空间内的事物。③混合现实(Mix reality,简称MR)技术,是在前两种技术基础上的进一步发展,包括增强现实技术和增强虚拟技术,指的是合并现实和虚拟世界而产生的新的可视化环境。在新的可视化环境里物理和数字对象共存,并实时互动。笔者曾经期待的网络虚拟课堂,有可能通过MR与视频会议技术的结合来实现。
 
在这个网络虚拟课堂里,现实中的人(老师、同学)虽然身处各地,却可以在一个虚拟的课堂里实时互动,就宛如在真实课堂里一样。到那时,实体学校存在的必要性将大大降低,大多数的实体学校将面临消亡的命运,工业时代诞生的现代学校体系将面临解体,以学科为导向的系统学习有可能趋于消亡,取而代之的是以个人导向的系统学习为主、碎片化学习为辅的学习新生态。这种学习新生态并不意味着学习者都是以个体形式开展自主学习,还包括大量团队形式的合作学习,如自组织学习、创客式学习、虚拟学校与课堂教学等。那时“互联网+”教育将呈现出其全部内涵与最终形态,即“未来的一切教与学活动都围绕互联网进行,老师在互联网上教,学生在互联网上学,信息在互联网上流动,知识在互联网上成型,线下的活动成为线上活动的补充与拓展。”[20]
 
参考文献
 
[1][11]张克永.碎片化学习中的认知障碍问题研究。吉林大学硕士学位论文,2014年4月
 
[2][5]王觅.面向碎片化学习时代微视频课程的内容设计.2013届华东师范大学研究生博士学位论文,P17-21
 
[3]王竹立.网络教育资源为什么存在“数字废墟”——中国网络教育资源建设之难点剖析[J].现代远程教育研究,2015,(1):46-53
 
[4]王承博,李小平,赵丰年,张琳.大数据时代碎片化学习研究[J].电化教育研究,2015,(10):26-30
 
[6]于海燕,吴磊.碎片化学习背景下微模式教学研究[J].中国成人教育,2015,(19):134-136
 
[7]于海燕.碎片化学习背景下大学生移动学习习惯研究[J].高教学刊,2015,(24):1-2
 
[8]张安勇,战强.成人碎片化学习探索[J].继续教育,2015,(10):6-7
 
[9]张文兵.基于碎片化学习的邮件订阅系统设计与实现。华中师范大学硕士学位论文,2014年5月,P3-4
 
[10]G•西蒙斯著,詹青龙译.网络时代的知识和学习――走向连通.上海:华东师范大学出版社,2009年第1版,P19
 
[12]王竹立.新建构主义:网络时代的学习理论[J].远程教育杂志,2011,(2):11-18
 
[13]王竹立著.碎片与重构:互联网思维重塑大教育,电子工业出版社,2015年第1版,北京
 
[14]王竹立.零存整取:网络时代的学习策略[J].远程教育杂志,2013,(3):37-43
 
[15]田萍.在信息碎片化时代“创新知识”[J].上海信息化,2011,(7):24-27
 
[16]郭法奇.论美国的渗透式教育[J].比较教育研究,1998(5):12-17
 
[17]吴长城.苏伽特·米特拉自组织学习环境研究[J].现代远程教育研究,2015,(4):33-40
 
[18]王竹立.智能手机与‘互联网+’课堂—信息技术与课程整合的新思维、新路径[J].远程教育杂志,2015,(4):14-21
 
[19]王竹立.新建构主义教学法初探[J].现代教育技术,2014,(5):5-11
 
[20]王竹立.“互联网+教育”意味着什么.今日教育,2015,(5):1